Nixie Clock Driver . Multiple drivers can be connected in series. This repository contains the code, and schematics for driving a nixie tube clock with a nodemcu 1.0 esp8266 development board. The driving circuits we will look at are rated with the following points to give a fast and easy overview about them. Connect an arduino (or other mcu) board, a nch6300hv. You can find this instructable here. Multiple drivers can be connected in series. A simple nixie display driver. The purpose of this nixie tube driver board is to simplify the making of a nixie tube clock. All ratings are based on a. There is a great instructable on driving a single nixie tube with an arduino uno and a 74141 ic chip. Most nixie tube drivers require.
from uk-lec.ru
Most nixie tube drivers require. You can find this instructable here. Multiple drivers can be connected in series. Connect an arduino (or other mcu) board, a nch6300hv. The driving circuits we will look at are rated with the following points to give a fast and easy overview about them. A simple nixie display driver. All ratings are based on a. This repository contains the code, and schematics for driving a nixie tube clock with a nodemcu 1.0 esp8266 development board. Multiple drivers can be connected in series. There is a great instructable on driving a single nixie tube with an arduino uno and a 74141 ic chip.
Nixies clock Capteur photoélectrique
Nixie Clock Driver The purpose of this nixie tube driver board is to simplify the making of a nixie tube clock. This repository contains the code, and schematics for driving a nixie tube clock with a nodemcu 1.0 esp8266 development board. Most nixie tube drivers require. You can find this instructable here. Connect an arduino (or other mcu) board, a nch6300hv. All ratings are based on a. There is a great instructable on driving a single nixie tube with an arduino uno and a 74141 ic chip. A simple nixie display driver. Multiple drivers can be connected in series. The purpose of this nixie tube driver board is to simplify the making of a nixie tube clock. The driving circuits we will look at are rated with the following points to give a fast and easy overview about them. Multiple drivers can be connected in series.
From oshwlab.com
Nixie clock driver EasyEDA open source hardware lab Nixie Clock Driver Most nixie tube drivers require. This repository contains the code, and schematics for driving a nixie tube clock with a nodemcu 1.0 esp8266 development board. All ratings are based on a. Multiple drivers can be connected in series. Connect an arduino (or other mcu) board, a nch6300hv. A simple nixie display driver. The purpose of this nixie tube driver board. Nixie Clock Driver.
From www.nixies.us
HP 18200092 Nixie Driver nixies.us Nixie Clock Driver Multiple drivers can be connected in series. You can find this instructable here. The driving circuits we will look at are rated with the following points to give a fast and easy overview about them. The purpose of this nixie tube driver board is to simplify the making of a nixie tube clock. This repository contains the code, and schematics. Nixie Clock Driver.
From www.jacobathompson.com
Nixie Tube Clock a project by Jacob Thompson Nixie Clock Driver There is a great instructable on driving a single nixie tube with an arduino uno and a 74141 ic chip. A simple nixie display driver. Most nixie tube drivers require. All ratings are based on a. The driving circuits we will look at are rated with the following points to give a fast and easy overview about them. Multiple drivers. Nixie Clock Driver.
From www.wish.com
Nixie Tube Clock Board Integrated IC Driver Nixie Tube Clock Drive Nixie Clock Driver A simple nixie display driver. You can find this instructable here. Most nixie tube drivers require. Multiple drivers can be connected in series. All ratings are based on a. Multiple drivers can be connected in series. This repository contains the code, and schematics for driving a nixie tube clock with a nodemcu 1.0 esp8266 development board. Connect an arduino (or. Nixie Clock Driver.
From www.lucadentella.it
Nixie clock 2 the driver lucadentella.it Nixie Clock Driver Most nixie tube drivers require. The purpose of this nixie tube driver board is to simplify the making of a nixie tube clock. There is a great instructable on driving a single nixie tube with an arduino uno and a 74141 ic chip. Multiple drivers can be connected in series. This repository contains the code, and schematics for driving a. Nixie Clock Driver.
From www.tube-tester.com
IN1 / LC516 Nixie Tube Clockeng Nixie Clock Driver All ratings are based on a. Multiple drivers can be connected in series. This repository contains the code, and schematics for driving a nixie tube clock with a nodemcu 1.0 esp8266 development board. Connect an arduino (or other mcu) board, a nch6300hv. Multiple drivers can be connected in series. You can find this instructable here. The driving circuits we will. Nixie Clock Driver.
From www.tindie.com
MSP430 Nixie Clock kit from RobG on Tindie Nixie Clock Driver Multiple drivers can be connected in series. A simple nixie display driver. This repository contains the code, and schematics for driving a nixie tube clock with a nodemcu 1.0 esp8266 development board. Multiple drivers can be connected in series. There is a great instructable on driving a single nixie tube with an arduino uno and a 74141 ic chip. Connect. Nixie Clock Driver.
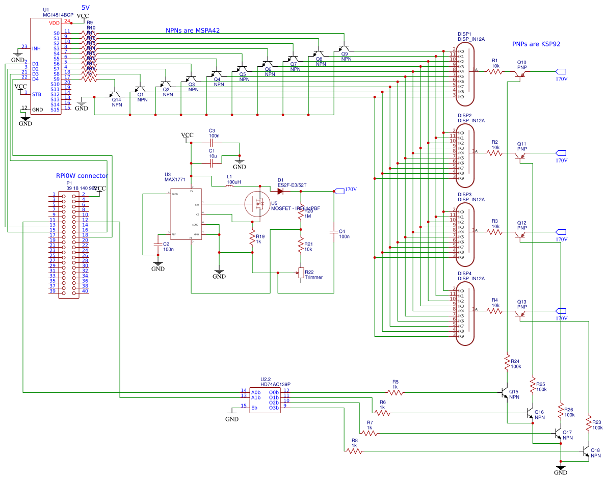
From www.smbaker.com
Raspberry Pi Nixie Tube Clock Prototype Dr. Scott M. Baker Nixie Clock Driver The driving circuits we will look at are rated with the following points to give a fast and easy overview about them. This repository contains the code, and schematics for driving a nixie tube clock with a nodemcu 1.0 esp8266 development board. Connect an arduino (or other mcu) board, a nch6300hv. Most nixie tube drivers require. A simple nixie display. Nixie Clock Driver.
From www.youtube.com
Universal tester for all Nixie tubes clock and drivers K155ID1 SN74141 Nixie Clock Driver This repository contains the code, and schematics for driving a nixie tube clock with a nodemcu 1.0 esp8266 development board. There is a great instructable on driving a single nixie tube with an arduino uno and a 74141 ic chip. A simple nixie display driver. Multiple drivers can be connected in series. All ratings are based on a. You can. Nixie Clock Driver.
From www.micro-examples.com
SingleTube nixie clock Nixie Clock Driver The purpose of this nixie tube driver board is to simplify the making of a nixie tube clock. This repository contains the code, and schematics for driving a nixie tube clock with a nodemcu 1.0 esp8266 development board. All ratings are based on a. A simple nixie display driver. Most nixie tube drivers require. There is a great instructable on. Nixie Clock Driver.
From www.smbaker.com
Raspberry Pi Nixie Tube Clock Prototype Dr. Scott M. Baker Nixie Clock Driver Connect an arduino (or other mcu) board, a nch6300hv. There is a great instructable on driving a single nixie tube with an arduino uno and a 74141 ic chip. You can find this instructable here. Multiple drivers can be connected in series. The purpose of this nixie tube driver board is to simplify the making of a nixie tube clock.. Nixie Clock Driver.
From danyk.cz
1970's TTL Nixie Clock Nixie Clock Driver Most nixie tube drivers require. This repository contains the code, and schematics for driving a nixie tube clock with a nodemcu 1.0 esp8266 development board. Connect an arduino (or other mcu) board, a nch6300hv. Multiple drivers can be connected in series. The purpose of this nixie tube driver board is to simplify the making of a nixie tube clock. Multiple. Nixie Clock Driver.
From hackaday.com
Retro Alarm Clock With Nixies Is Thoroughly Modern Inside Hackaday Nixie Clock Driver Most nixie tube drivers require. The driving circuits we will look at are rated with the following points to give a fast and easy overview about them. This repository contains the code, and schematics for driving a nixie tube clock with a nodemcu 1.0 esp8266 development board. There is a great instructable on driving a single nixie tube with an. Nixie Clock Driver.
From nixieclock2020.blogspot.com
Nixie Tube Clocks By Doug HP nixie driver chips 18200092 Nixie Clock Driver Multiple drivers can be connected in series. Most nixie tube drivers require. Multiple drivers can be connected in series. Connect an arduino (or other mcu) board, a nch6300hv. There is a great instructable on driving a single nixie tube with an arduino uno and a 74141 ic chip. All ratings are based on a. You can find this instructable here.. Nixie Clock Driver.
From hazardousphysics.christophergerekos.eu
IN18 Nixie Tube Clock Overview Hazardous Physics Nixie Clock Driver The driving circuits we will look at are rated with the following points to give a fast and easy overview about them. The purpose of this nixie tube driver board is to simplify the making of a nixie tube clock. You can find this instructable here. A simple nixie display driver. Multiple drivers can be connected in series. Multiple drivers. Nixie Clock Driver.
From www.tindie.com
Nixie Clock IN9 Bargraph Driver from rcs27 on Tindie Nixie Clock Driver Most nixie tube drivers require. The purpose of this nixie tube driver board is to simplify the making of a nixie tube clock. Connect an arduino (or other mcu) board, a nch6300hv. The driving circuits we will look at are rated with the following points to give a fast and easy overview about them. Multiple drivers can be connected in. Nixie Clock Driver.
From en.kohacraft.com
The Nixie tube clock PCB that I had ordered from FusionPCB arrived and Nixie Clock Driver There is a great instructable on driving a single nixie tube with an arduino uno and a 74141 ic chip. The purpose of this nixie tube driver board is to simplify the making of a nixie tube clock. The driving circuits we will look at are rated with the following points to give a fast and easy overview about them.. Nixie Clock Driver.
From fellerts.no
Nixie clock project Fredrik F. Ellertsen Nixie Clock Driver This repository contains the code, and schematics for driving a nixie tube clock with a nodemcu 1.0 esp8266 development board. There is a great instructable on driving a single nixie tube with an arduino uno and a 74141 ic chip. Multiple drivers can be connected in series. Connect an arduino (or other mcu) board, a nch6300hv. The driving circuits we. Nixie Clock Driver.